Регуляторы Скорости от LD
Модератор: Михаил Смирнов
- lord_droid
- Сообщения: 914
- Зарегистрирован: Ср фев 01, 2006 14:32
- Откуда: Питер
- Благодарил (а): 29 раз
- Поблагодарили: 17 раз
Регуляторы Скорости от LD
Всем привет, вижу появился тематический раздел .
вот решил выложить свежую работу по регуляторам скорости .
за основу взял регулятор тот, что я делал под Буксир Владимира Ломова на tiny2313 .
Новый регулятор имеет уже жк, также на один движок до 36 В и 2-4 ампера. тут все зависит от радиатора и того столько выдержат транзюки. впринципе верхний край можно смещать меняя силовые транзисторы.
Регулятор собран на популярной mega8 . жк с ебея от nOkia 5110 . КНОПОЧКАМИ настраиваем меню\ и все параметры ШИМА ( т.е. оборотов) нашего движка в мк несколько входов под аппаратуру например я пользую Futaba на 4 канала.
можно подключить несколько каналов для например включения дым машины и прочего.
конструкцию дым машины также разрабатываем с Владимиром.
вот решил выложить свежую работу по регуляторам скорости .
за основу взял регулятор тот, что я делал под Буксир Владимира Ломова на tiny2313 .
Новый регулятор имеет уже жк, также на один движок до 36 В и 2-4 ампера. тут все зависит от радиатора и того столько выдержат транзюки. впринципе верхний край можно смещать меняя силовые транзисторы.
Регулятор собран на популярной mega8 . жк с ебея от nOkia 5110 . КНОПОЧКАМИ настраиваем меню\ и все параметры ШИМА ( т.е. оборотов) нашего движка в мк несколько входов под аппаратуру например я пользую Futaba на 4 канала.
можно подключить несколько каналов для например включения дым машины и прочего.
конструкцию дым машины также разрабатываем с Владимиром.
Андрей.
Что может спасти смертельно раненного кота ,только глоток бензина. (Булгаков)
Закончен : Ботик Петра
На стапеле : Канонерская лодка Axel Thorsen 1810 года (заморожен)
Закончен :Буксир Мариинской системы
На стапеле Спасатель Карев
Что может спасти смертельно раненного кота ,только глоток бензина. (Булгаков)
Закончен : Ботик Петра
На стапеле : Канонерская лодка Axel Thorsen 1810 года (заморожен)
Закончен :Буксир Мариинской системы
На стапеле Спасатель Карев
- lord_droid
- Сообщения: 914
- Зарегистрирован: Ср фев 01, 2006 14:32
- Откуда: Питер
- Благодарил (а): 29 раз
- Поблагодарили: 17 раз
Re: Регуляторы Скорости от LD
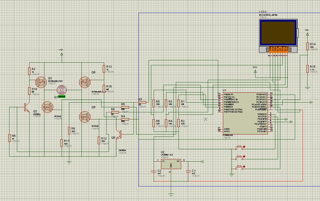
схема лайаут, дальше выложу и протеус и прошивку.
Андрей.
Что может спасти смертельно раненного кота ,только глоток бензина. (Булгаков)
Закончен : Ботик Петра
На стапеле : Канонерская лодка Axel Thorsen 1810 года (заморожен)
Закончен :Буксир Мариинской системы
На стапеле Спасатель Карев
Что может спасти смертельно раненного кота ,только глоток бензина. (Булгаков)
Закончен : Ботик Петра
На стапеле : Канонерская лодка Axel Thorsen 1810 года (заморожен)
Закончен :Буксир Мариинской системы
На стапеле Спасатель Карев
- Михаил Смирнов
- Сообщения: 3320
- Зарегистрирован: Пн июл 30, 2012 0:00
- Откуда: г.Москва ВАО
- Благодарил (а): 56 раз
- Поблагодарили: 221 раз
Re: Регуляторы Скорости от LD
К сожалению не у всех есть моторы серии ДПМ и ДПР, да и их найти с подходящими характеристиками очень сложно. То что, сейчас есть в продаже, может потреблять ток до 30 ампер, а также нижний придел по вольтажу хотелось бы иметь порядка 4,5 - 5 вольт.
С начало голова, затем руки.
- lord_droid
- Сообщения: 914
- Зарегистрирован: Ср фев 01, 2006 14:32
- Откуда: Питер
- Благодарил (а): 29 раз
- Поблагодарили: 17 раз
Re: Регуляторы Скорости от LD
Ну по движкам у меня вообще крутиться все
тут вопрос только в подсчете делителя на Н канальном транзисторе
транзисторы полевые все го лишь ключи их открывает контроллер влево и вправо, а то что течет по цепи это дело вкуса. я и 5 в кручу на нем
и двигатели с принтеров
Полевики вообще хороши.... транзистор IRL540 открывает от напругой в 4,5 - 5 в (логикой). и дальше течет по нему мнооого - (100 В и 33А по даташиту .) на них и собрано.
ниже привожу схему.
впринципе полный мост на парочке irf540( irl540) и irf9540 . 3904 н канальники - которые открывают П канальные полевики 9540 .
следующим шагом будет регулятор уже на 2 винта под пароход Владимира Ломова
думаю через месяц появится в свет.
транзисторы полевые все го лишь ключи их открывает контроллер влево и вправо, а то что течет по цепи это дело вкуса. я и 5 в кручу на нем
и двигатели с принтеров
Полевики вообще хороши.... транзистор IRL540 открывает от напругой в 4,5 - 5 в (логикой). и дальше течет по нему мнооого - (100 В и 33А по даташиту .) на них и собрано.
ниже привожу схему.
впринципе полный мост на парочке irf540( irl540) и irf9540 . 3904 н канальники - которые открывают П канальные полевики 9540 .
следующим шагом будет регулятор уже на 2 винта под пароход Владимира Ломова
Андрей.
Что может спасти смертельно раненного кота ,только глоток бензина. (Булгаков)
Закончен : Ботик Петра
На стапеле : Канонерская лодка Axel Thorsen 1810 года (заморожен)
Закончен :Буксир Мариинской системы
На стапеле Спасатель Карев
Что может спасти смертельно раненного кота ,только глоток бензина. (Булгаков)
Закончен : Ботик Петра
На стапеле : Канонерская лодка Axel Thorsen 1810 года (заморожен)
Закончен :Буксир Мариинской системы
На стапеле Спасатель Карев
- Михаил Смирнов
- Сообщения: 3320
- Зарегистрирован: Пн июл 30, 2012 0:00
- Откуда: г.Москва ВАО
- Благодарил (а): 56 раз
- Поблагодарили: 221 раз
Re: Регуляторы Скорости от LD
А возможность запуска движков в раздрай, будет?
С начало голова, затем руки.
- lord_droid
- Сообщения: 914
- Зарегистрирован: Ср фев 01, 2006 14:32
- Откуда: Питер
- Благодарил (а): 29 раз
- Поблагодарили: 17 раз
Re: Регуляторы Скорости от LD
а как же без раздрая ?
все будет вообще принимаю пожелания по функционалу 
можно и 3 винта.. тут вопрос в базе. также можно использовать доп функции например можно на джойстик повесить подсветку или еще что-то , например перемещая сверху вниз один из каналов(джойстик) будет добавляться количество огней... . можно по таймерам ... тут масса вариантов.
да забыл сказать еще там 2 вольтметра есть для питания бортового и силового
сейчас рисую интерфейс.
ну и конечно ж сохраниение настроек.
можно и 3 винта.. тут вопрос в базе. также можно использовать доп функции например можно на джойстик повесить подсветку или еще что-то , например перемещая сверху вниз один из каналов(джойстик) будет добавляться количество огней... . можно по таймерам ... тут масса вариантов.
да забыл сказать еще там 2 вольтметра есть для питания бортового и силового
ну и конечно ж сохраниение настроек.
Андрей.
Что может спасти смертельно раненного кота ,только глоток бензина. (Булгаков)
Закончен : Ботик Петра
На стапеле : Канонерская лодка Axel Thorsen 1810 года (заморожен)
Закончен :Буксир Мариинской системы
На стапеле Спасатель Карев
Что может спасти смертельно раненного кота ,только глоток бензина. (Булгаков)
Закончен : Ботик Петра
На стапеле : Канонерская лодка Axel Thorsen 1810 года (заморожен)
Закончен :Буксир Мариинской системы
На стапеле Спасатель Карев
- lord_droid
- Сообщения: 914
- Зарегистрирован: Ср фев 01, 2006 14:32
- Откуда: Питер
- Благодарил (а): 29 раз
- Поблагодарили: 17 раз
Re: Регуляторы Скорости от LD
Ну фото вот, чтобы понять габариты
Это тот что на буксире стоит.
Андрей.
Что может спасти смертельно раненного кота ,только глоток бензина. (Булгаков)
Закончен : Ботик Петра
На стапеле : Канонерская лодка Axel Thorsen 1810 года (заморожен)
Закончен :Буксир Мариинской системы
На стапеле Спасатель Карев
Что может спасти смертельно раненного кота ,только глоток бензина. (Булгаков)
Закончен : Ботик Петра
На стапеле : Канонерская лодка Axel Thorsen 1810 года (заморожен)
Закончен :Буксир Мариинской системы
На стапеле Спасатель Карев
- Vladimir Lomov
- Сообщения: 749
- Зарегистрирован: Пт окт 02, 2009 9:40
- Откуда: Горький
- Благодарил (а): 26 раз
- Поблагодарили: 58 раз
- Контактная информация:
Re: Регуляторы Скорости от LD
ДПМы и ДПРы можно найти любые. Единственный минус они на 24-27 вольт. Цена б/у в районе 500 руб.
- lord_droid
- Сообщения: 914
- Зарегистрирован: Ср фев 01, 2006 14:32
- Откуда: Питер
- Благодарил (а): 29 раз
- Поблагодарили: 17 раз
Re: Регуляторы Скорости от LD
Собственно нужно , просто поменять 4 резистора как я уже выше писал для подключения двигателя на другой напруге. тут в схеме на 24 В.
ЕЩЕ ВАЖНЫЙ МОМЕНТ , регулятор использует ШИМ 32кгц ! В модели можно обойтись без редуктора вы можете сами выбрать диапазон начала и конца оборотов например двигатель 4500 оборотов. начинаем с 500 и заканчиваем 1000, будет вам тихий ход. собственно для этого и нужен ЖК.
конечно тут вопрос момента на низких оборотах у конкретного двигателя так что если у вас 27000 оборотов двигатель 100 вы не получите чтобы тянул двигатель надо 20-30% думаю дать.
ЕЩЕ ВАЖНЫЙ МОМЕНТ , регулятор использует ШИМ 32кгц ! В модели можно обойтись без редуктора вы можете сами выбрать диапазон начала и конца оборотов например двигатель 4500 оборотов. начинаем с 500 и заканчиваем 1000, будет вам тихий ход. собственно для этого и нужен ЖК.
конечно тут вопрос момента на низких оборотах у конкретного двигателя так что если у вас 27000 оборотов двигатель 100 вы не получите чтобы тянул двигатель надо 20-30% думаю дать.
Андрей.
Что может спасти смертельно раненного кота ,только глоток бензина. (Булгаков)
Закончен : Ботик Петра
На стапеле : Канонерская лодка Axel Thorsen 1810 года (заморожен)
Закончен :Буксир Мариинской системы
На стапеле Спасатель Карев
Что может спасти смертельно раненного кота ,только глоток бензина. (Булгаков)
Закончен : Ботик Петра
На стапеле : Канонерская лодка Axel Thorsen 1810 года (заморожен)
Закончен :Буксир Мариинской системы
На стапеле Спасатель Карев
- lord_droid
- Сообщения: 914
- Зарегистрирован: Ср фев 01, 2006 14:32
- Откуда: Питер
- Благодарил (а): 29 раз
- Поблагодарили: 17 раз
Re: Регуляторы Скорости от LD
Долго ли коротко ли, рисуется интерфейс. памяти куча у меги и можно даже пиктограммы впихнуть будет
получится а ля телефон нокиа.
в первом варианте будут текстовые меню. пока 4 экрана. можно и руссифицировать но пока небыло необходимости.
1) Info ADC. информация по напряжению на аккумуляторах бортовом (приемник) и силовом (для двигателя)
2) Input Signal . Калибровка входящего сигнала от приемника. Ну у футабы например в диапазоне от 0 до 255 , крайние значения джойстика от 32 до 64 ( 32 тика)
в принципе можно хоть 32 команды вложить на каждое положение джойстика ( я уже приводил в пример свет. ) Если углублятся то сигнал идет с определенной переодичностью и это "ширина " импульса. у каждой аппаратуры она немного отличается. тут можно будет подстроить значения .
3)Speed PWM. это наш шим. т.е. для крайнего дижения джойстика мы тут задаем максимальные положения.
например . вперед 100 % мощьности двигателя будет 255. послевлю 126 будет 50% оборотов на двигателе. (половина полосы пропускания) и нажав на передатчике вверх я получу максимум свой половинных ход двигателя. Дальше могу поменять на % указание скоростей.
отдельно максимум вперед и максимум назад. также отображается OCR1 - текущее значение .
4)Smoke Macshine. подключение дым машины , тут можно много режимов будет придумать. пока будет срабатывать одновременно с двигателями. хотя можно и подправить.
в первом варианте будут текстовые меню. пока 4 экрана. можно и руссифицировать но пока небыло необходимости.
1) Info ADC. информация по напряжению на аккумуляторах бортовом (приемник) и силовом (для двигателя)
2) Input Signal . Калибровка входящего сигнала от приемника. Ну у футабы например в диапазоне от 0 до 255 , крайние значения джойстика от 32 до 64 ( 32 тика)
в принципе можно хоть 32 команды вложить на каждое положение джойстика ( я уже приводил в пример свет. ) Если углублятся то сигнал идет с определенной переодичностью и это "ширина " импульса. у каждой аппаратуры она немного отличается. тут можно будет подстроить значения .
3)Speed PWM. это наш шим. т.е. для крайнего дижения джойстика мы тут задаем максимальные положения.
например . вперед 100 % мощьности двигателя будет 255. послевлю 126 будет 50% оборотов на двигателе. (половина полосы пропускания) и нажав на передатчике вверх я получу максимум свой половинных ход двигателя. Дальше могу поменять на % указание скоростей.
отдельно максимум вперед и максимум назад. также отображается OCR1 - текущее значение .
4)Smoke Macshine. подключение дым машины , тут можно много режимов будет придумать. пока будет срабатывать одновременно с двигателями. хотя можно и подправить.
Андрей.
Что может спасти смертельно раненного кота ,только глоток бензина. (Булгаков)
Закончен : Ботик Петра
На стапеле : Канонерская лодка Axel Thorsen 1810 года (заморожен)
Закончен :Буксир Мариинской системы
На стапеле Спасатель Карев
Что может спасти смертельно раненного кота ,только глоток бензина. (Булгаков)
Закончен : Ботик Петра
На стапеле : Канонерская лодка Axel Thorsen 1810 года (заморожен)
Закончен :Буксир Мариинской системы
На стапеле Спасатель Карев
- Михаил Смирнов
- Сообщения: 3320
- Зарегистрирован: Пн июл 30, 2012 0:00
- Откуда: г.Москва ВАО
- Благодарил (а): 56 раз
- Поблагодарили: 221 раз
Re: Регуляторы Скорости от LD
В том то и дело! Тебе, на новый проект, предпочтительней на 12 вольт. Сможешь найти?Vladimir Lomov писал(а):ДПМы и ДПРы можно найти любые. Единственный минус они на 24-27 вольт. Цена б/у в районе 500 руб.
С начало голова, затем руки.
- lord_droid
- Сообщения: 914
- Зарегистрирован: Ср фев 01, 2006 14:32
- Откуда: Питер
- Благодарил (а): 29 раз
- Поблагодарили: 17 раз
Re: Регуляторы Скорости от LD
Господа что будет из двигателей то и запустим:)
сделаю таблицу на самые ходовые напряжения. на 3 вольта думаю маловато для моделей а 5 ,6,12, 24 в. я сделаю. дальше уже что вам удасться найти
сделаю таблицу на самые ходовые напряжения. на 3 вольта думаю маловато для моделей а 5 ,6,12, 24 в. я сделаю. дальше уже что вам удасться найти
Андрей.
Что может спасти смертельно раненного кота ,только глоток бензина. (Булгаков)
Закончен : Ботик Петра
На стапеле : Канонерская лодка Axel Thorsen 1810 года (заморожен)
Закончен :Буксир Мариинской системы
На стапеле Спасатель Карев
Что может спасти смертельно раненного кота ,только глоток бензина. (Булгаков)
Закончен : Ботик Петра
На стапеле : Канонерская лодка Axel Thorsen 1810 года (заморожен)
Закончен :Буксир Мариинской системы
На стапеле Спасатель Карев
- Vladimir Lomov
- Сообщения: 749
- Зарегистрирован: Пт окт 02, 2009 9:40
- Откуда: Горький
- Благодарил (а): 26 раз
- Поблагодарили: 58 раз
- Контактная информация:
Re: Регуляторы Скорости от LD
Считали уже.На 18 вольт движки нормально потянут напрямую без редукторов. 3 батареи NiMg весят 1200 гр. Усё под контролемmixa1971 писал(а): В том то и дело! Тебе, на новый проект, предпочтительней на 12 вольт. Сможешь найти?
- Михаил Смирнов
- Сообщения: 3320
- Зарегистрирован: Пн июл 30, 2012 0:00
- Откуда: г.Москва ВАО
- Благодарил (а): 56 раз
- Поблагодарили: 221 раз
- Vladimir Lomov
- Сообщения: 749
- Зарегистрирован: Пт окт 02, 2009 9:40
- Откуда: Горький
- Благодарил (а): 26 раз
- Поблагодарили: 58 раз
- Контактная информация:
Re: Регуляторы Скорости от LD
Корпус слеплю. Искупаю. Вот тогда и репу чесать можно будет или радоваться
С дисплеями все красиво,но нам бы попроще и понадежнее
Хотя в надежности сомнений нет 
С дисплеями все красиво,но нам бы попроще и понадежнее



