Понимая, что помощь можно получить, если сам пытаешся чтото понять, посему попытаюсь объяснить что я понял. Обясняться буду «на кирпичах» поскольку терминологией элетронной владею слабо. Надеюсь на понимание и помощь.
Появилась у меня задача, нужен электропривод для коллекторного движка на 12-24вольт , гдето в пределах 0,8-1,5А, около 5000об/мин.
Конечно же с регулировкой оборотов в пределах от 50-100 до максимума.
Конечно же желательно без потери мощности.
Плавный запуск желательно, но пока не обязательно.
Реверс.
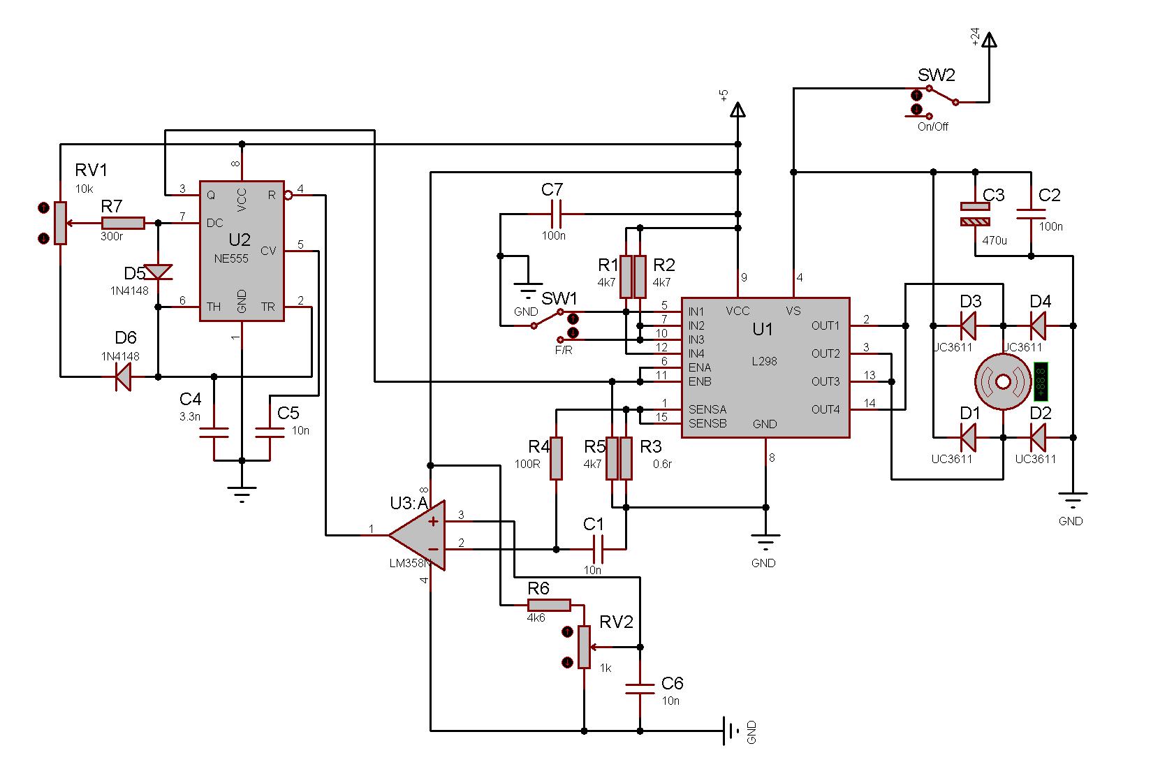
Остановился на сдвоенных мостах L298 поскольку валяются без дела еще со времен освоения драйверов ШД.
Смотрю в Даташит – можно запараллелить каналы и крутить движки до 4А при напряжении до 46В.
Контроль токоограничения с использованием измерительного резистора.
Вроде как напрашивается ШИМ регулирование напряжением порядка 40-45В
Для моего движка более чем приемлимый вариант.
Алгоритм управления L298.
Т.е. Если Enabled =1 на Input1 и Input2 сигналы разные (In1=0 In2=1) или (In1=1 in2=0), то имеем правое или левое вращение соответственно
Если же Enabled=1 а Input1 и Input2 оба в единице (In1=In2=1) имеем быстрый тормоз.
В случае если Enabled= 0. То имеем просто останов со свободным инерционным вращением ротора.
Берем в руки Proteus моделим.
http://www.ecssoft.com/l298/L298_1.DSN
SW1 – переключение направления вращения
SW2 – включение питания на движки
R1,R2 – подтягивающие резисторы подтягивающие Input1 и Input2 к 5вольтам (то бишь к 1)
R5 - подтягивающий резистор подтягивающий Enabled к 0.
R3 – токоизмерительный резистор
R4C1 – низкочастотный фильтр(ФНЧ) для подавления шума (понадобится чуть позже)
Вроде как все крутится. Направление вращения меняется.
Однако возникает вопрос. При реверсе видимо стОит пройтись через быстрый тормоз
Дабы не получать катастрофических выбросов в момент реверса. .(запомним на будущее, и пока вынесем за скобки)
Нет контроля на «заклинивание». Т.е. если движок «заклинило» , то конечно хотелось бы отличить это как нештатную ситуацию , отличить от стартового выброса и от реверса и сделать аварийный стоп. (ну это пока тоже за скобки).
Так, теперь смотрим из чего соорудить ШИМ генератор?.
Есть в наличии 555-е таймеры.
Воспользовавшись соответствующей программкой
рассчитываем генератор прямоугольных импульсов на частоту где то 20Кгц, чтобы вывести частоту за звуковой диапазон и не слушать писка или шипения.
Теперь немного изменим схему. Вместо резисторов плеч(R1 R2), отвечающих за длительность (скважность) импульса, поставим переменный резистор. Ну и чтоб не уходить совсем в ноль поставим на регулировочный отвод резистор небольшого номинала. Таким образом получим генератор который будет менять скважность импульса 0т несколькихп роцентов до почти100 процентов.
Моделим в Протеусе.
http://www.ecssoft.com/l298/555.DSN
Цепляем «осциллограф». Запускаем эмуляцию. Все замечательно, меандр идет. Скважность резистором регулируется. Генератор ШИМ сигнала готов на выходе 555-й 3-я нога имеем регудируемый меандр с заданной частотой.
Теперь надо бы с этого генератора подать меандр на нашу 298-ю.
Я вижу четыре варианта как подавать этот ШИМ сигнал.
1) подать на сигнал Enabled
2) подать на один из входов (In1 или In2) который сейчас должен быть в единице (в зависимости от направления вращения)
3) ШИМить опорное напряжение (ну об этом чуть ниже)
4) ШИМить через мощный ключ подачу питания на двигатель т.е. ключ ставить прям в разрыв питания движка. Но, это совсем другая схема, без 298-й
Итак, соединяем схемы,
http://www.ecssoft.com/l298/L298.DSN
Эмуляция показывает очень медленный разгон движка. Ну, я так думаю (надеюсь), что это просто косяк протеуса, который «не умеет» крутить движок с помощью ШИМ?
Цепочка резистор-конденсатор, R4C1 идущие с резистора-датчика тока R3 (токоизмерительного), представляют из себя простейший RC-фильтр низких частот. Задача этого фильтра - отфильтровать короткий импульс помехи, возникающий при переключении выходных каскадов L298 из-за перезарядки паразитных емкостей. Но при этом фильтр должен пропустить без
особых искажений полезный сигнал (информацию о токе в обмотке). Для выполнения этого
условия постоянную времени RC-фильтра tau = R*C возьмем порядка 1-2% от
длительности периода ШИМ. Для нашего случая частота ШИМ - 20 кГц т.е.
длительность периода - 50 мкс. Значит tau = 0,5...1 мкс.
Взял номиналы 100 Ом/10нФ .(1 мск) ??? (в задумчивости чешу затылок ?) Да еще возникает вопрос, как повлияют шумы щеток и как их фильтровать???
Теперь беру напряжение с токоизмерительного транзистора R3 и через ФНЧ R4C1 пускаю его на сравнение. Для этого ставим компаратор и заводим на одну ногу компаратора напругу с ФНЧ, на вторую выставляем напряжение сравнения (Uрегулировки). Поскольку напряжение на токоограничивающем резисторе у нас в пределах 1Вольта, ставим делитель напряжения из резистора R6 и подстроечного резистора RV1. Номиналы должны обеспечить регулировку подстроечным резистором в пределах 1В. Поскольку регулировка на краях (т.е. около 0 и 1В) будет иметь срывы - принимаем Uрегулировки в пределах 0,3-0,7Вольт Выбор номинала токоограничивающего резистора R3 = Uрегулировки / Iобмоти измерительный резистор у нас будет в пределах 0,3-0,6Ом Таким образом мы можем регулировать ток в пределах от 0,5 до 2А. Ну для своего случая принимаю Резистор 0,6ом ток в районе 1А.
Далее, по логике вещей, как только у нас напряжения сравнятся (сиречь ток в обмотке достигнет заданной величины) на выходе компаратора появиться 0. В противном случае на выходе 1.
Если мы выход компаратора подадим на 4-ю ногу 555-й (Сброс) то как раз он нам и выключит подачу ШИМ сигнала с гнератора по достижении заданного тока.
Однако, в эмуляции все выглядит наоборот??? Если в начальный момент с помощью SW3 отключить таймер от 298-й, то таймер генерит меандр. Как только подключим, таймер глохнет намертво???
Тогда поставил ключ в виде полевого транзистора. И этим ключом при достижении сравнения замыкаю 4-ю ногу таймера на землю. Таким образом останавливая таймер. И запускается таймер как только на затворе полевика появится ноль.
Вот тут не понимаю, пока ток в обмотке растет полевик включен таймер вроде должен быть отключен (полевик открыт, таймеровский резет в земле.) Как ток достиг заданного - компаратор закрыл полевик – включил таймер???? Но в таком варианте почемуто эмулируется – работает… Хотя и не должно….Чо то я не понимаю?
Таким полевиком я конечно же сильно балую 555-ю. Выбор полевика продиктован тем, что я знаю, что этот полевик отприрается логическим уровнем, т.е. +5В, и они у меня тоже завалялись с драйверов ШД. Наверное можно обойтись и чем то попроще типа КТ315, токо подскажите как правильно его присобачить??
Смотрим какое тепло выделится на токоизмерительном резисторе Р=I*I*R
P=1*1*0.6=0,6 ватт. Ну, возьмем резюк на 2 ватта с запасом.
Для других токов, сопротивлений надо посмотреть, там можно получить 4-5 Ваттную печку.
Теперь вернемся к третьему варианту подачи ШИМ.
Можем на Enabled подать «единицу» 5В, а ШИМ сигнал с генератора подать на R6 т.е. на напряжение сравнения (или опорное напряжение).
Вот теперь вопрос что из моих рассуждений построений правильно, а над чем надо еще помыслить, перед тем как сжигать детали?
Либо это все бред и надо отправляться в желтый домик и ловить казенной простыней зеленых чертиков?
Какой из вариантов подачи ШИМ правильный (или предпочтительный)?
Получу ли я то что озвучил вначале?
Не придумывается простая схема реверса через стоп.
Может через какую нить логику получится, типа 74НС… Подскажите?
Хотя добавлять корпусов в регулятор и не хочется.
Можно ли отследить нештатную ситуацию как либо?
Конечно на процике эти все вопросы решаются наверне проще. Только я с процами только в стимуляторах копался, так что на первых порах хотелось бы чо нить на рассыпухе соорудить.
Прошу извинить за некоторый сумбур изложения, ну я думаю, тот кто может что то посоветовать в моих комментах не нуждается




